党委保卫部|安全管理处
设为首页  |  加入收藏
 首页 | 部门简介 | 平安校园 | 消防园地 | 办事指南 | 制度法规 | 下载中心 | 联系我们 | 青大首页 
办事指南
 户籍 
 政审 
 交通技防 
 消防 
 治安 
 大型活动 
消防
当前位置: 首页 > 办事指南 > 消防 > 正文
 
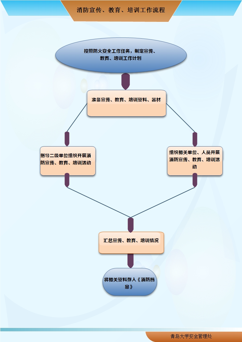
消防宣传、教育、培训工作流程
2017-04-07   审核人:   (点击: )
[字号: ]

关闭窗口
 

Copyright(C)2016   青岛大学党委保卫部、安全管理处    版权所有

您是第 位访问者